|
ad_rss_map_integration
|
#include <iostream>#include <limits>#include <memory>#include <sstream>#include "ad/map/point/ENUHeading.hpp"#include "ad/map/point/ENUPoint.hpp"#include "ad/physics/Angle.hpp"#include "ad/physics/Distance.hpp"#include "ad/physics/Speed.hpp"

Go to the source code of this file.
Classes | |
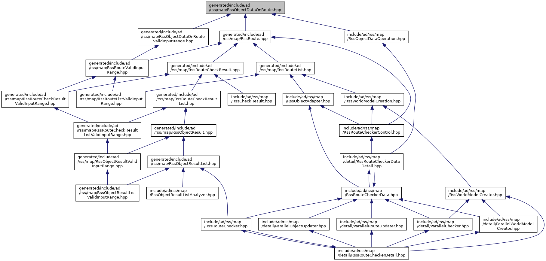
| struct | ad::rss::map::RssObjectDataOnRoute |
| DataType RssObjectDataOnRoute. More... | |
| struct | fmt::formatter<::ad::rss::map::RssObjectDataOnRoute > |
| overload of fmt::formatter calling std::to_string More... | |
Namespaces | |
| ad | |
| namespace ad | |
| ad::rss | |
| namespace rss | |
| ad::rss::map | |
| namespace map | |
Macros | |
| #define | GEN_GUARD_AD_RSS_MAP_RSSOBJECTDATAONROUTE |
| protect the definition of functions from duplicates by typedef usage within other data types | |
Functions | |
| std::ostream & | ad::rss::map::operator<< (std::ostream &os, RssObjectDataOnRoute const &_value) |
| standard ostream operator More... | |
| std::string | std::to_string (::ad::rss::map::RssObjectDataOnRoute const &value) |
| overload of the std::to_string for RssObjectDataOnRoute | |
Generated file
Generator Version : 11.0.0-2046